Instance Verification Kit (IVK)
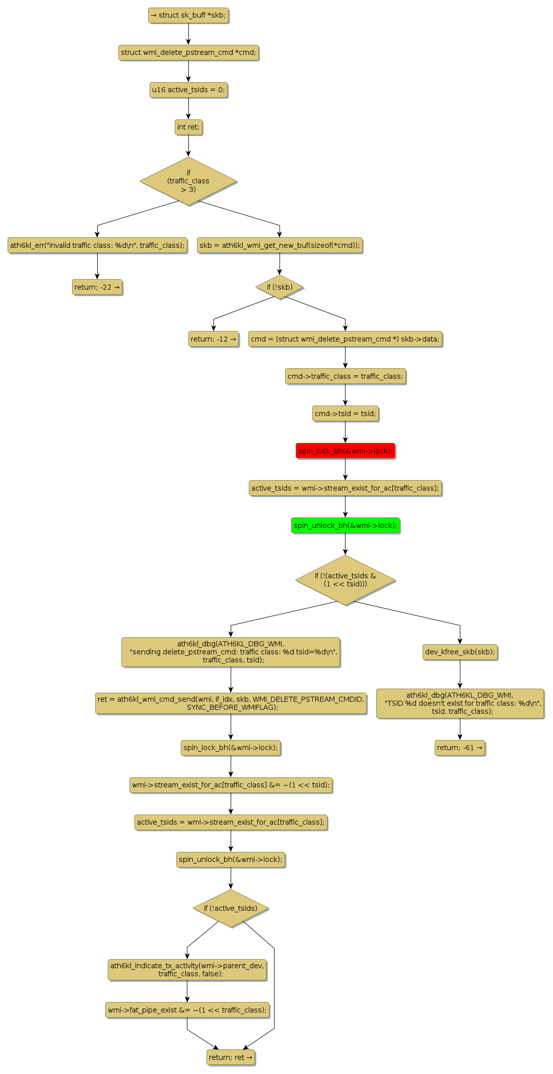
spin lock @ [69782+25+/linux-3.19-rc1/drivers/net/wireless/ath/ath6kl/wmi.c]
Instance Signature: lock
|
The Matching Pair Graph:
|
|
Function Name
|
Control Flow Graph (CFG)
|
Events Flow Graph (EFG)
|
Source Correspondence
|
|
ath6kl_wmi_delete_pstream_cmd
|
|
|
[69303+29+/linux-3.19-rc1/drivers/net/wireless/ath/ath6kl/wmi.c]
|